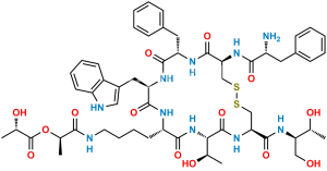
D-Lactolactoyl-Phe-Octreotide

Product Description
CAT No.
ALN-O034034
CAS No.
NA
Mol. F.
C55H74N10O14S2
Mol. Wt.
1163.4
Stock
Please Inquire
Product Overview
Technical Data
Reference
RFQ
Product Overview
Chemical Name : (S)-1-(((R)-1-(((4R,7S,10S,13R,16S,19R)-13-((1H-indol-3-yl)methyl)-10-(4-aminobutyl)-16-benzyl-4-(((2R,3R)-1,3-dihydroxybutan-2-yl)carbamoyl)-7-((R)-1-hydroxyethyl)-6,9,12,15,18-pentaoxo-1,2-dithia-5,8,11,14,17-pentaazacycloicosan-19-yl)amino)-1-oxo-3-phenylpropan-2-yl)amino)-1-oxopropan-2-yl (S)-2-hydroxypropanoate
Smiles : C[C@H](O)C(O[C@@H](C)C(N[C@H](CC1=CC=CC=C1)C(N[C@@H]2C(N[C@@H](CC3=CC=CC=C3)C(N[C@H](CC4=CNC5=C4C=CC=C5)C(N[C@@H](CCCCN)C(N[C@@H]([C@H](O)C)C(N[C@H](C(N[C@@H]([C@H](O)C)CO)=O)CSSC2)=O)=O)=O)=O)=O)=O)=O)=O
Technical Data
Reference
RFQ
